Part 1 | Glycogen Synthase Kinase 3b Hyperactivity in Urinary Exfoliated Cells Predicts Progression Of Diabetic Kidney Disease
Mar 05, 2022
Xianhui Liang, et al
1Blood Purification Center, Institute of Nephrology, the First Affiliated Hospital of Zhengzhou University, Zhengzhou, China; 2Departmentof Medicine, Division of Kidney Disease and Hypertension, Rhode Island Hospital, Brown University School of Medicine, Providence, RhodeIsland, USA; and 3Department of Medicine, Division of Nephrology, University of Toledo College of Medicine, Toledo, Ohio, USA
For more information please contact: emily.li@wecistanche.com

Cistanche tubulosa prevents kidney disease, click here to get the sample
Burgeoning evidence points to glycogen synthase kinase(GSK)3b as a key player in diverse kidney diseases. However, as a pivotal transducer of the insulin signaling pathway, the role of GSK3b in diabetic kidney disease remains uncertain. In DB/DB mice, renal expression of total and activated GSK3b was increasingly elevated. This preceded the development of diabetic kidney disease and correlated with the progression of signs of diabetic kidney injury, including albuminuria and extracellular matrix accumulation in glomeruli and tubulointerstitial. In vitro, exposure of glomerular podocytes, mesangial cells, and renal tubular cells to a diabetic milieu induced GSK3boverexpression and hyperactivity, which seem essential and sufficient for eliciting diabetic cellular damages in kidney cells, because the cytopathic effect of the diabetic milieu was mitigated by GSK3b knockdown, but was mimicked by ectopic expression of constitutively activeGSK3b even in the normal milieu. Inconsistency, kidney biopsy specimens procured from patients with varying stages of diabetic nephropathy revealed an amplified expression of total and activated GSK3b in glomeruli and renal tubules, associated with the severity of diabetic nephropathy. Moreover, in retrospective cohorts of type 2diabetic patients that were followed for over five years, the relative activity of GSK3b in banked urinary exfoliated cells represented an independent risk factor for the development or progression of renal impairment. Furthermore, receiver operating characteristic curve analysis demonstrated thatGSK3b activity in urinary exfoliated cells provided much better power than albuminuria in discriminating diabetic patients with progressive renal impairment from those with stable kidney function. Thus, renal expression and activity of GSK3b are amplified in experimental and clinical diabetic nephropathy. Hence, GSK3b in urinary exfoliated cells may serve as a novel biomarker for predicting diabetic kidney disease progression.
Diabetic kidney disease (DKD) continues to be a leading cause of end-stage renal failure in the United States and other developed countries.1,2 However, not every patient with diabetes mellitus develops diabetic nephropathy (DN), as evidenced by a number of long-term epidemiological follow-up studies.3 The reason for this heterogeneous outcome is not fully understood, but seemingly multifactorial, involving various causative factors, including genetics, environments, preexisting kidney disease, and severity of diabetes.4,5 Poor glycemic control has been a well-known risk factor for albuminuria and DN. Nevertheless, a significant portion of patients still develops DN despite tight glycemic control.6 In clinical practice, it is necessary to adopt a sensitive and precise biomarker for stratifying diabetic patients at risk of progressing to renal impairment. For years, albuminuria has been considered a surrogate marker of diabetic kidney complications.7,8 Nevertheless, a growing body of evidence suggests that albuminuria may not be accurate.9,10 A significant discordance between albuminuria and renal impairment in DN has been noted.11,12 According to the United Kingdom Prospective Diabetes Study data,13 of those patients who developed renal impairment, 61% did not have albuminuria beforehand and 39% never developed albuminuria during the study. Likewise, of those patients who developed albuminuria, only 24% subsequently developed renal impairment during the study. In other words, for patients with microalbuminuria or macroalbuminuria, the prevailing majority may not develop renal impairment. These data thus challenge the classical paradigm of albuminuria always preceding renal impairment during the progression of DKD. As such, it is imperative to identify novel biomarkers.
for predicting DN or for early diagnosis of DN. In the past decade, a number of novel molecules have been tested.14–16 Among these, glycogen synthase kinase 3 (GSK3) has emerged as an attractive candidate. GSK3 is a highly conserved, ubiquitously expressed serine/ threonine-protein kinase that was originally characterized to be a key transducer of the insulin signaling cascade and govern glycogenesis. Interest in GSK3 increased greatly with the realization that it also acts as a convergence point for multiple cell signaling pathways involved in inflammation, immunomodulation, embryogenesis, tissue injury, repair, and regeneration.17–19 GSK3 exists as 2 isoforms: GSK3a and GSK3b. In different organ tissues, the 2 isoforms are differentially expressed. In the kidney cortex, the b isoform is predominantly expressed and located to glomeruli and proximal tubular cells.20,21 Renal GSK3b overactivity has been associated with a diverse range of kidney diseases, including proteinuric Glo-neuropathies and progressive chronic kidney disease.22 Nevertheless, as a key transducer of the insulin signaling pathway, the role of GSK3b in the pathogenesis of DN is yet unknown. It remains to be delineated whether GSK3b dysregulation in the kidney is involved in DN. To address this issue, the present study examined the expression profiles of total and activated GSK3b in kidney specimens procured from dB/dB murine models of non–insulin-dependent DN and in kidney biopsy tissues from patients with varying stages of type 2 DN. In addition, in retrospective cohorts of patients with type 2 diabetes, the expression levels of total and activated GSK3b were measured in urinary exfoliated cells, which were sampled as a urine-based liquid kidney biopsy. We examined the relationship between the expression levels of GSK3b or its activated form in baseline urinary exfoliated cells and the development or progression of renal impairment in diabetic patients.

RESULTS
GSK3b is overexpressed and hyperactive in renal parenchymal cells in db/db mice, associated with the progression of albuminuria and diabetic kidney injury
db/db mice with leptin receptor deficiency are well-established models for type 2 diabetes mellitus and DN. Starting as early as 10 weeks of age, db/db mice spontaneously develop early signs of kidney injuries, characterized by progressive albuminuria and matrix accumulation in glomeruli.23 In contrast, age-matched control (db/m) mice have normal glycemia and no noticeable evidence of kidney disease. In an experiment starting at 10 weeks of age, renal expression of total (Figure 1) and activated (Figure 2) GSK3b (phosphorylated at Y216 [p-GSK3B]) in db/db mice versus control db/m mice was progressively elevated (Figure 1b and 2b). This was mainly localized to podocytes and mesangial cells in glomeruli (Figure 1a) and to tubular epithelial cells in tubulointerstitial (Figure 2a), as shown by immunohistochemistry staining. The morphological findings were corroborated by immunoblot analysis of whole kidney homogenates (Figure 1c and 2c). Regression analysis demonstrated that the staining intensity of total (Figure 1d) and activated (Figure 2d) GSK3b in glomeruli positively correlated with the urinary excretion of albuminuria in db/db mice at different ages. Even at the early stage of diabetes in db/db mice, such as at 10 or 14 weeks of age, the activity of GSK3b was prominently elevated in the kidneys, as reflected by a significant induction of p-GSK3b (Figure 2). It seems that GSK3b hyperactivity in the kidneys of db/db mice at the early stage was largely attributable to post-translational modifications, such as phosphorylation at Y216, but in a later stage, it was mainly due to increased expression of total GSK3b.
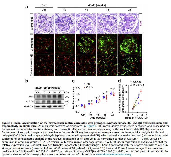
The progression of DN features increasing accumulation of the extracellular matrix in both glomeruli and interstitial. Indeed, as shown by FL fluorescent immunohistochemistry staining, db/db mouse kidneys demonstrated progressively increased expression of fibronectin in both glomeruli and interstitial (Figure 3a). This was further corroborated by immunoblot analysis of kidney homogenates for fibronectin and collagen IV (Figure 3b and c). Moreover, expression of total and activated GSK3b positively correlated with that of fibronectin in kidney tissues (Figure 3d).
To further determine whether enhanced GSK3b activation precedes the development of DKD, db/db and db/m mice were followed up in a separate experiment starting at 4 weeks of age during the prediabetes stage. At week 7, db/db mice demonstrated evident hyperglycemia (Supplementary Figure S1A), suggestive of diabetes, but no signs of DKD, as shown by normal albuminuria (Supplementary Figure S1B). Of note, even in such an early stage of diabetes, renal expression of GSK3b and p-GSK3b as well as the relative activity of GSK3b expressed as p-GSK3b/GSK3b ratio, had variably increased, as measured by immunoblot analysis of renal biopsy tissues followed by densitometry (Supplementary Figure S1C and D). In addition, linear regression analysis demonstrated that renal GSK3b activity at week 7 positively correlated with the development of albuminuria and DKD at week 13 (Supplementary Figure S1E). Moreover, receiver operating characteristic (ROC) curve analysis demonstrated that renal GSK3b activity in db/db mice at 7 weeks of age, when there were no signs of DKD, provided excellent accuracy and power in predicting the development of albuminuria and DKD (Supplementary Figure S1F).
Exposure of kidney cells to a diabetic milieu causes overexpression and hyperactivity of GSK3b, resulting in diabetic cytopathic changes
To determine whether diabetic condition directly enhances GSK3b activation in kidney cells, in vitro cultures of diverse kidney cell lines, including murine podocytes, mesangial cells, and tubular epithelial cells, were used and exposed to a diabetic milieu that consists of high ambient glucose and transforming growth factor (TGF) b1. Exposure of podocytes to the diabetic milieu resulted in striking podocyte injury, marked by a loss of the podocyte marker protein synaptopodin. This was concurredrent with prominent induction of total and activated GSK3b, as shown by FL fluorescent immunocytochemistry staining (Figure 4a and b) and confirmed by immunoblot analysis

(Figure 4c and d). In cultured mesangial cells, expression of total (Figure 5a) and activated (Figure 5b) GSK3b was likewise augmented after exposure to the diabetic milieu, in parallel with increased expression of extracellular matrix molecules such as fibronectin (Figure 5). Similarly, cultured renal tubular epithelial cells overexpressed total and activated GSK3b after diabetic milieu treatment, and this was accompanied by tubular cell dysfunction and dedifferentiation, marked by diminished and disrupted expression of epithelial tight junction molecules such as zonula occludens-1 (ZO-1) (Figure 6a–d). In contrast, as an osmolality control, mannitol treatment of all kidney cells resulted in an effect no different from which was conveyed by the normal milieu containing normal ambient glucose. Human diabetes involves not only hyperglycemia but also insulin resistance. Although it is impossible to completely separate hyperglycemia from insulin resistance in animal models or in patients, in vitro models have been harnessed to examine the isolated effect of high glucose versus insulin resistance. To mimic the condition of insulin resistance, the b isoform of the insulin receptor was knocked down in cultured podocytes, mesangial cells, and renal tubular cells (Supplementary Figure S2A–C), and this amplified the expression and activity of GSK3b even in the normal milieu, as shown by immunoblot analysis and densitometry. This action was reinforced after exposure to the diabetic milieu, denoting a synergistic effect of insulin resistance and high glucose on activating GSK3b.
GSK3b hyperactivity is essential and sufficient for kidney cell injury and dysfunction elicited by the diabetic milieu
To explore whether GSK3b hyperactivity is involved in cytopathic changes in kidney cells, GSK3b activity in cultured kidney cells were artificially manipulated by RNA interference
(RNAi) or gene overexpression. As shown in Figure 7a, RNAi using scramble small, interfering RNA barely affects the cytopathic effect of the diabetic milieu in all kidney cells. In contrast, GSK3b silencing substantially abrogated the diabetic milieu–instigated synaptopodin suppression in podocytes, fibronectin induction in mesangial cells, and ZO-1 disruption in renal tubular cells, suggesting that GSK3b is likely essential for triggering diabetes-related cytopathic changes in kidney cells. To discern whether GSK3b overexpression and hyperactivity are sufficient for the cytopathic effects induced by the diabetic milieu, cells were transiently transfected with either an empty vector or a vector encoding the constitutively active mutant of GSK3b (S9A). Although empty vector transfection barely exerted any effects, ectopic overexpression of S9A resulted in the loss of synaptopodin expression in podocytes, elevated fibronectin production in mesangial cells, and reduced ZO-1 expression in renal tubular cells even in the normal milieu (Figure 7b), reminiscent of the cytopathic effect of the diabetic milieu.

Progression of human DN coincides with GSK3b overexpression and hyperactivity in renal glomeruli and tubules
To further validate whether the above findings in animal and cell culture models are also applicable to clinical DN, archived kidney biopsy tissues from normal subjects and patients with varying stages of DN were processed for peroxidase immunohistochemistry staining for GSK3b and p-GSK3b. The characteristics of control subjects and patients are summarized in Supplementary Table S1. As shown in Figure 8a, renal
expression of total and activated GSK3b was increasingly augmented along with DN progression as graded according to the pathological classification based on periodic acid–Schiff staining. This is consistent with the Nephroseq data, which also demonstrate a significantly increased GSK3b expression in kidney biopsy tissues from patients with DN (Supplementary Figure S3). The increased expression of total and activated GSK3b was predominantly located to podocytes and mesangial cells in glomeruli and to renal tubular epithelial cells in tubulointerstitial (Figure 8a), in agreement with the findings in db/db mice. The morphological results were further corroborated by computerized morphometric analysis, which revealed a positive association between the expression levels of total (Figure 8b) or activated (Figure 8c) GSK3b and the severity of DN.

GSK3b is hyperactive in urinary exfoliated cells collected from diabetic patients and predicts the progression of renal impairment Under both physiological and disease conditions, the turnover and shedding of renal epithelial cells, such as glomerular podocytes and tubular epithelial cells, occur constantly, leading to continuous excretion of renal parenchymal cells into the urine. Urinary exfoliated cells have been successfully harnessed as urine-based noninvasive liquid kidney biopsy for research and diagnostic purposes.24,25 Provided the aforementioned findings that expression of total and activated GSK3b is increased in renal parenchymal cells in patients with DN and in DB/DB mice even at the early stage before albuminuria manifested, we wondered whether measuring GSK3b in urinary exfoliated cells could be harnessed for predicting
the development or progression of human DKD. To this end, we utilized the biobank of diabetes and conducted a retrospective cohort study. In total, 127 patients with type 2 diabetes mellitus, who had been followed up at the First Affiliated Hospital of Zhengzhou University since 2010 with banked samples of fractionated urine, were screened for inclusion in this study. Of these patients, 67 were excluded, with 10 lost to follow-up, 52 having kidney dysfunction or overt proteinuria at the onset of disease, and 5 later diagnosed as other kidney diseases by kidney biopsy or imaging. Ultimately, 60 patients were enrolled in this retrospective cohort study (Figure 9). The demographic and clinical characteristics of these patients at baseline are summarized in Table 1. None of the patients had kidney dysfunction or overt proteinuria at baseline, and none began dialysis therapy during the follow-up period. According to the magnitude of albuminuria, patients were categorized into 2 subgroups: normoalbuminuria and microalbuminuria groups. Except for urinary albumin excretion (UAE) levels, the 2 subgroups of patients were not statistically different at baseline in all other clinical, biochemical, and physiological parameters, including duration of diabetes, glycated hemoglobin level, kidney function, blood pressure, and prescribed treatments. After 5 years’ follow-up, 29 of the 60 patients demonstrated the progression of renal impairment, which was defined as either a $25% reduction in estimated glomerular filtration rate (eGFR) or progression of albuminuria status as indicated by the escalation of the severity of albuminuria along various clinical stages of DN, that is, normoalbuminuria, microalbuminuria, microalbuminuria, or overt proteinuria. In contrast, the remaining 31 patients exhibited no signs of kidney disease progression (Figure 9). The patients’ baseline data were stratified according to the progression status of renal impairment after 5 years’ follow-up (Table 2). Patients with the progression of renal impairment, as compared with those without progression, exhibited a significant reduction in eGFR and a marked increase in UAE. To determine whether GSK3b was overexpressed or overactivated in renal cells and

measured to evaluate the sensitivity and specificity of GSK3b activity in urinary exfoliated cells relative to baseline albuminuria for predicting the progression of renal impairment. As shown in Figure 11, the relative activity of GSK3b in urinary exfoliated cells, expressed as p-GSK3b/GSK3b ratio, demonstrated excellent accuracy and power in discriminating patients with progressive renal impairment from those with stable kidney function, with the area under the ROC curve being 0.844 (95% confidence interval, 0.747–0.941; P ¼ 0.001), which was much better than the area under the ROC curve for baseline Ln(UAE) (0.750; 95% confidence interval, 0.626–0.874). The cutoff that maximized Youden’s index was 1.24 for the p-GSK3b/GSK3b ratio and 76 mg/24 h for UAE. At these cutoffs, the sensitivity and specificity were 69% and 87.1% for the p-GSK3b/GSK3b ratio and 69% and 77.4% for Ln(UAE). Moreover, the combination of the p-GSK3b/ GSK3b ratio with the total GSK3b level in urinary exfoliated cells significantly improved the discriminating power, with the area under the ROC curve being 0.971 (95% confidence interval, 0.931–1.000). These results suggest that measurements of GSK3b activity in urinary exfoliated cells may provide much better accuracy than UAE in predicting the progression of renal impairment in diabetic patients.
To further explore whether enhanced GSK3b activation also predicts the development of DKD, a separate cohort of patients with type 2 diabetes but no signs of kidney disease, who started follow-up between 2010 and 2013, were retrospectively screened and examined (Supplementary Table S2). The baseline characteristics of patients were stratified according to the presence or absence of renal impairment or DKD after 5 years’ follow-up (Supplementary Table S3), which was defined as either a $25% reduction in eGFR or the persistent presence of albuminuria (>30 mg/24 h). Urinary exfoliated cells banked at baseline were retrieved and examined by immunoblot analysis for GSK3b and p-GSK3b (Supplementary Figure S4A and B). The activity of GSK3b was estimated by the densitometric ratios of p-GSK3b to total GSK3b for each sample relative to the value of control samples (Supplementary Figure S4C).

Among diverse clinical/biochemical variables, GSK3b activity (p-GSK3b/GSK3b ratio) in baseline urinary exfoliated cells were noted to be significantly higher in patients who developed DKD than in those who did not (Supplementary Table S3). Moreover, ROC curve analysis suggests that the relative activity of GSK3b (p-GSK3b/GSK3b ratio) in urinary exfoliated cells provided excellent accuracy and power in predicting the development of DKD in early-stage diabetic patients (Supplementary Figure S4D).







