What Is The Relationship Between Kidney Epithelial Targeted Mitochondrial Transcription Factor A Deficiency With Polycystic Kidney Disease--Part I
Mar 12, 2022
Contact: joanna.jia@wecistanche.com / WhatsApp: 008618081934791
Kidney epithelial targeted mitochondrial transcription factor A deficiency results in progressive mitochondrial depletion associated with the severe cystic disease--Part I
Ken Ishii1,2,11 et al
Abnormal mitochondrial function is a well-recognized feature of acute and chronic kidney diseases. To gain insight into the role of mitochondria in kidney homeostasis and pathogenesis, we targeted mitochondrial transcription factor A (TFAM), a protein required for mitochondrial DNA replication and transcription that plays a critical part in the maintenance of mitochondrial mass and function. To examine the consequences of disrupted mitochondrial function in kidney epithelial cells, we inactivated TFAM in sine oculis-related homeobox 2-expressing kidney progenitor cells. TFAM deficiency resulted in significantly decreased mitochondrial gene expression, mitochondrial depletion, inhibition of nephron maturation, and the development of severe postnatal cystic disease, which resulted in premature death. This was associated with abnormal mitochondrial morphology, a reduction in oxygen consumption, and increased glycolytic flux. Furthermore, we found that TFAM expression was reduced in murine and human polycystic kidneys, which was accompanied by mitochondrial depletion. Thus, our data suggest that dysregulation of TFAM expression and mitochondrial depletion are molecular features of kidney cystic disease that may contribute to its pathogenesis.
KEYWORDS: glycolysis; kidney development; mitochondria; polycystic kidney disease; TFAM

cistanche is good for polycystic kidney disease
Translational Statement
We have used mouse genetics to understand the role of mitochondrial dysfunction in kidney homeostasis. Inactivation of mitochondrial transcription factor A (TFAM) in sine oculis–related homeobox 2 epithelial progenitor cells resulted in renal failure due to severe polycystic kidney disease. Our findings demonstrate that progressive mitochondrial dysfunction is associated with defective epithelial differentiation and renal cystogenesis. Furthermore, we established that TFAM expression and mitochondrial number were reduced in human polycystic kidney tissue. Our studies suggest that therapeutic strategies, which aim at improving mitochondrial health, may be beneficial in the treatment of patients with autosomal dominant polycystic kidney disease.
Mitochondrial (mt) dysfunction is a well-recognized pathologic feature of common kidney diseases and can trigger cellular injury, inflammation, and fibrosis.1 In the kidney, tubular epithelial cells are highly dependent on adenosine triphosphate (ATP) generated from oxidative phosphorylation (OXPHOS) because they perform multiple energy-consuming epithelial transport functions. Therefore, sustenance of efficient mt ATP production is essential for normal kidney function and systemic electrolyte homeostasis. In addition, recent evidence indicates that mitochondria have a major role in gene regulation, cellular signaling, and cell differentiation via the generation of intermediary metabolites and reactive oxygen species (ROS).2Despite these advances, the role of mt signaling in the pathogenesis of common kidney diseases is not well understood.
To investigate mt function in renal homeostasis and pathogenesis, we targeted mitochondrial transcription factor A (TFAM). TFAM is a nuclear-encoded factor essential for mt function, maintenance of mt copy number, and structural stability of mt DNA because it regulates replication and transcription of the mt genome by bending promoter DNA.3,4 Mammalian mt DNA contains 37 genes, 13 of which encode protein subunits of the respiratory chain complex, 22 encode transfer RNAs, and 2 ribosomal RNAs.3 Thus, TFAM is directly involved in the regulation of mt electron transport and ATP synthesis via the transcription of genes such as mitochondrial encoded cytochrome b (MT-CYB), mitochondrially encoded cytochrome c oxidase subunit 1 (MT-CO1) and mitochondrially encoded ATP synthase membrane subunit 6 (MTATP6).3,5Without TFAM, cells lose their ability to produce ATP via OXPHOS, cannot generate significant amounts of mt ROS, and become progressively depleted of mitochondria.6–9 Genetic studies have shown that TFAM is essential for normal embryogenesis because global homozygous Tfam inactivation resulted in intrauterine lethality by embryonic day 10.5, whereas heterozygous deficiency, although it reduced mt copy number by ~40% and led to respiratory chain deficiency, did not lead to embryonic lethality.6 Thus, genetic targeting of TFAM is a useful experimental strategy for examining the role of progressive mt dysfunction in cellular differentiation and tissue homeostasis. Cell-type-specific conditional inactivation of Tfam suggested that OXPHOS and/or mt ROS generation is critical for cellular differentiation, function, and normal physiology.6–10
Primary mt disorders due to nuclear or mt gene mutations may present with kidney disease most commonly manifested as tubulointerstitial injury or isolated tubular dysfunction.11,12 Although implicated in the pathogenesis of certain human diseases such as neurodegenerative disorders,13 specific mutations in TFAM causing renal disease have not been reported. More recently, reduced TFAM expression has been linked to chronic kidney disease. Loss of mt integrity due to Tfam inactivation caused tubulointerstitial disease and renal failure in mice, which was partly due to activation of mt DNA stress-induced cyclic GMP-AMP synthase (cGAS)–stimulator of interferon genes (STING)–dependent inflammatory responses.14
Here we report that mice with conditional Tfam inactivation in sine oculis–related homeobox 2 (SIX2)–expressing nephron progenitor cells15 develop severe cystic disease and die prematurely from renal failure as young juvenile mice. Tfam -/- mice were characterized by defects in nephron maturation, which was associated with mt depletion, a reduction in OXPHOS, and a metabolic shift toward glycolysis in Tfam -/- renal epithelium. Given the severity of cystic disease in Tfam -/- mice, we analyzed 2 mouse models of polycystic kidney disease (PKD), which result from mutations in either polycystin-1 (PKD (polycystic kidney disease)1) or cystin-1 (Cys1), as well as human tissues from patients with autosomal dominant polycystic kidney disease (ADPKD). We establish that Tfam -/- is dysregulated in cysts from both murine and human PKD (polycystic kidney disease), tissues. Taken together, our studies suggest that TFAM dysregulation and mt depletion are characteristic features of renal cystic diseases and may have a contributory role in their pathogenesis.

cistanche is good for polycystic kidney disease
RESULTS
Tfam inactivation in SIX2 lineage cells causes severe cystic disease resulting in renal failure In order to investigate mt function in the renal epithelium, we inactivated Tfam in SIX2-expressing progenitor cells, which give rise to all nephron segments, except the collecting duct (CD).15 For this, we crossed the Tfam floxed allele with bacterial artificial chromosome transgenic mice that express an enhanced green fluorescent protein/Cre recombinase fusion protein (eGFP/Cre) under transcriptional control of the Six2 promoter (Figure 1a).16 Mice homozygous for the Tfam floxed allele and heterozygous for the eGFP/Cre transgene (Six2-eGFP/Cretg/tg+; Tfamfl/fl) is from here on referred to as Six2-Tfam -/- mutants. Six2-Tfam -/- mice were born at expected Mendelian ratios and were not distinguishable from Cre littermate controls by visual inspection at birth. However, differences in body weight between Six2-Tfam -/- mutants and Cre littermate controls became apparent by postnatal day (P) 14 (5.7+-0.3 g for mutants vs. 7.5+-0.3 g for controls, n=4 each, P =0.004; Supplementary Table S1). Six2-Tfam -/- mutant mice were characterized by enlarged kidneys compared with controls (kidney/body weight ratio of 1.45%+-0.19% for mutants vs. 0.60% +- 0.02% for control, n = 4 each, P < 0.001; Figure 1b, Supplementary Table S1) and died between age P20 and P30 (Figure 1b). Juvenile lethality in the mutant cohort was associated with renal failure from severe cystic disease with blood urea nitrogen levels of 68.40 +-5.32 mg/dl for mutant mice versus 16.8 2.0 mg/ dl for controls (n= 6 and 7, respectively; P < 0.0001; Figure 1b and c). Furthermore, Six2-Tfam / mutants developed significant albuminuria (urine albumin/creatinine ratio 43.58+-362.475.18 mg/g in Six2-Tfam / mutants vs. 3.39 mg/g in controls at P14, n= 6 and 10 respectively; P < 0.0001). This is consistent with the expression pattern of Cre recombinase in SIX2 nephron progenitor cells, which give rise to cap mesenchyme–derived renal tubules and podocytes.15 In contrast to Six2-Tfam -/- mutants, mice with heterozygous Tfam deficiency in SIX2 progenitor cells developed normally, were fertile, and did not develop overt kidney disease (Supplementary Figure S1).


Figure 1 | Tfam inactivation in SIX2 lineage cells results in severe cystic disease and renal failure. (a) A schematic illustrating the experimental approach and location of targeted sequences within the Tfam floxed allele. Polymerase chain reaction analysis of total genomic kidney DNA isolated from littermate control (Cre) and Six2-Tfam -/-mice at age postnatal day (P) 7; the nonrecombining Tfam floxed allele is denoted by 2-lox (2); the recombined allele by 1-lox, the wild type allele by wt; þ or - indicate the presence or absence of the Six2-eGFP/Cre transgene. (b) Left panels, photographs of kidneys from Cre control and Six2-Tfam -/- mice at age P20. Kidney weights (KWs) are expressed as a percentage of body weight (BW) (n= 4–14). Right panels, blood urea nitrogen (BUN) levels in Cre littermate control (co) and Six2-Tfam -/-mice at age P7 (n = 7 and 6, respectively) and Kaplan-Meier survival curves for Cre control and Six2-Tfam -/- mice compared with the log-rank test (n = 10–13). (c) Representative images of formalin-fixed, paraffin-embedded kidney sections from Cre control and Six2-Tfam -/- mice at age P7 and P29 stained with hematoxylin and eosin (H&E) and analyzed by immunohistochemistry for a-smooth muscle actin (ACTA2) and cluster differentiation (CD) antigen 31. Number signs depict cystic structures and asterisks depict glomeruli. Bars ¼ 1 mm for whole kidney cross-sections, 100 mm for high-power H&E images, and 50 mm for IHC images. Data are expressed as mean +- SEM and were analyzed by the 2-tailed Student’s t-test. ***P < 0.001. To optimize viewing of this image, please see the online version of this article at www.kidney-international.org
The analysis of Six2-Tfam -/- mice, which also expressed the ROSA26-ACTB-tdTomato,-eGFP Cre reporter allele, herein referred to as Six2-mT/mG; Tfam -/- mice, indicating that the vast majority of cystic structures in Tfam -/- kidneys were derived from cells with a history of Six2-eGFP/Cre expression (Supplementary Figure S2). Cysts in Six2-Tfam -/- kidneys showed evidence of proliferation as demonstrated by the presence of Ki67-positive cyst lining epithelial cells (on average w40% of all cyst lining epithelial cells), whereas cells positive for cleaved caspase 3 were not detected within cysts (Supplementary Figure S3). These findings are consistent with increased phosphorylated extracellular signal-regulated kinase (p-ERK) and b-catenin levels in Six2-Tfam -/- kidney tissue (Supplementary Figure S3). Taken together, our data indicate that Six2-Tfam -/- kidneys exhibit molecular features that are frequently associated with renal cystic diseases.



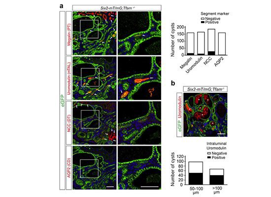
Figure 3 | Tfam -/- cysts do not express common nephron segment-specific markers. (a) Representative images of formalin-fixed, paraffin-embedded kidney sections from Six2-mT/mG; Tfam -/-mice at age postnatal day (P) 14 stained for enhanced green fluorescent protein (eGFP), megalin, uromodulin, thiazide-sensitive sodium chloride cotransporter (NCC), and aquaporin 2 (AQP2) by immunofluorescence (IF). 4’,6-diamidino-2-phenylindole was used for nuclear staining (blue fluorescence). Arrows depict tubular structures expressing respective nephron segment-specific markers. Nephron segment marker expression was assessed in cysts with a maximal diameter of >50 mm. (b) Representative images of formalin-fixed, paraffin-embedded kidney sections from Six2-mT/mG; Tfam -/- mice at age P14 stained for eGFP and uromodulin by IF. Asterisks depict cysts with intraluminal uromodulin. The presence of intraluminal uromodulin was examined in cysts with a maximal diameter of either 50–100 μm or in cysts larger than 100 mm in maximal diameter. Bars = (a,b) 100 mm. To optimize viewing of this image, please see the online version of this article at www.kidney-international.org.

cistanche is good for kidney
Nephron maturation is defective in Six2-Tfam-/- mice
Because it can take up to several weeks before mice with tissue-specific Tfam inactivation develop pathology,17 we next examined the time course of renal disease development in Six2-Tfam -/- mice. We collected kidneys from control and mutant mice at ages P0, P7, and P14 and used histologic methods, immunofluorescence (IF) staining, and gene expression analysis in whole kidney extracts for assessment. IF staining for SIX2 and E-cadherin at age P0 demonstrated that kidneys from control and Six2-Tfam -/- were histologically similar. The formation of cortical nephrogenic zone structures, such as SIX2þ cap mesenchyme, E-cadherin– expressing ureteric tips, and nascent nephron structures such as renal vesicles and comma-shaped and S-shaped bodies was not blocked in Six2-Tfam -/-kidneys (Figure 2a). These histologic findings were consistent with the expression levels of genes encoding nephrogenic markers. Six2, paired box 2 (Pax2), LIM homeobox protein 1 (Lhx1), and spalt-like transcription factor 1 (Sall1) mRNA levels were not significantly different between control and Six2-Tfam -/- mice in total kidney homogenates from P0 kidneys (Figure 2b). This suggested that TFAM inactivation in SIX2 nephron progenitors did not significantly impact the formation of nephrogenic structures.
Although nascent nephron structure formation was not inhibited, staining with alcian blue/periodic acid–Schiff and lotus tetragonolobus lectin indicated defective terminal nephron maturation in Six2-Tfam -/- mice at age P0. Alcian blue/periodic acid–Schiff, which stains tubular basement membranes and brush border, and lotus tetragonolobus lectin, which identifies specific oligosaccharides in the brush border of proximal tubule cells, were both decreased in mutant kidneys. Figure 2c shows alcian blue/periodic acid– Schiff staining at the P0, P7, and P14 time points. Lotus tetragonolobus lectin histochemistry and IF staining for Wilms tumor 1 protein at the P0, P7, and P14 time points are shown in Supplementary Figure S4. At age P0, the relative area that stained positively with lotus tetragonolobus lectin was 2.10%, 0.51% and 0.39% 0.1% at age P7 versus 6.25% 0.28% and 6.2% 1.1% for controls, respectively (n ¼ 3–4, P ¼ 0.0004 and 0.0007, respectively; Supplementary Figure S4). Consistent with these histologic findings is the significant decrease in the expression of genes encoding glomerular and nephron segment-specific markers podocin, nephrin, aquaporin 1 (Aqp1), sodium-phosphate cotransporter 2a (NaPi2a), uromodulin, sodium-potassium chloride cotransporter 2 (Nkcc2), and thiazide-sensitive sodium chloride cotransporter (Ncc) in Six2-Tfam -/- mice (Figure 2b). Taken together, these data suggest that Six2-Tfam -/- kidneys exhibit a progressive reduction in the number of mature proximal nephron segments and glomeruli.
Because Six2-eGFP/Cre activity results in TFAM-deficient cap mesenchyme–derived nephron segments, we predicted that the maturation of CD epithelial cells, which are ureteric bud–derived, would not be affected in Six2-Tfam -/-kidneys. Consistent with this notion is that staining with Dolichos biflorus agglutinin, which reacts with N-acetyl-D-galactose in distal tubule and CD, indicated a relative overrepresentation of Dolichos biflorus agglutinin–positive structures in Six2-Tfam -/-kidneys. At age P7, positively stained areas for Dolichos biflorus agglutinin comprised 13.91% 0.9% of the total area for mutants versus 1.93% 0.1% for the control (n ¼ 3, P ¼ 0.0002; Supplementary Figure S4). mRNA expression of sodium channel epithelial 1 alpha subunit (Scnn1a) or aquaporin 2 (Aqp2), which are both expressed in CD epithelial cells, was not significantly decreased compared with the control (Figure 2b). In contrast to Six2-Tfam -/-kidneys, Tfam inactivation in homeobox B7 (HOXB7) progenitor cells, which give rise to CD epithelial cells, resulting in the loss of CD nephron marker expression and mild tubular dilatation but not cystogenesis (Supplementary Figure S5). Taken together, our data indicate that the loss of TFAM function in SIX2 progenitor cells does not block the development of nascent nephron structures but inhibits terminal nephron maturation.



Tfam-/- cysts are deficient in common nephron segment markers
To characterize the histogenetic origin of Tfam -/- renal cysts, we performed IF analyses of Tfam -/- kidneys at age P14 and examined the expression of nephron segment markers megalin (proximal tubule), uromodulin (medullary thick ascending limb of Henle), thiazide sensitive sodium chloride cotransporter (distal tubule), and aquaporin 2 (CD). The majority of cysts with a maximal diameter of >50 mm did not express these segment-specific markers, indicating a lack of cellular differentiation (Figure 3a, Supplementary Figure S6). Furthermore, approximately 50% of cysts with a maximal diameter of >50 mm were characterized by intraluminal deposits of uromodulin, which suggested origination from nephron segments distal to the proximal tubule and the descending loop of Henle (Figure 3b).
Progressive abnormalities in mt function and morphology in Tfam-/- epithelial cells
To characterize the time course of the metabolic consequences of Tfam deletion, we first examined mRNA levels of Tfam and TFAM-regulated mt-Co1, mt-Cyb, and mt-Atp6 in Tfam -/- kidneys at age P0, P7, and P14. As expected, Tfam, mt-Co1, mt-Cyb, and mt-Atp6 mRNA levels were significantly reduced (Figure 4a). Tfam -/-epithelial cells tagged with eGFP (Six2-mT/mG; Tfam / mice) exhibited a significant reduction in MT-CO1 protein expression (Supplementary Figure S7). The mt DNA copy number was reduced by 63%, which is consistent with mt depletion, a hallmark of TFAM deficiency (Figure 4a). In contrast, the expression of nuclear genes encoding nicotinamide adenine dinucleotide: ubiquinone oxidoreductase core subunit 3 (Ndufs3) and succinate dehydrogenase complex flavoprotein subunit A (Sdha) was not affected at age P0 but was reduced at age P7 and P14 (Figure 4a). These findings from the mt gene and protein analysis are consistent with the progressive loss of mt copy number in Tfam / epithelium.
We next investigated the metabolic effects of Tfam inactivation in primary proximal tubule epithelial cells (PTECs) isolated at age P7. Tfam -/- PTECs exhibited significant reductions in basal oxygen consumption rates (40.77 4.10 for mutants vs. 61.75 5.18 pmol/min/104 cells for controls, n=3 each, P =0.034), ATP-linked respiration (33.11 3.91 for mutants vs. 46.92 4.91 pmol/min/104 cells for controls, n= 3 each, P=0.093), maximal respiration (116.8 14.19 for mutants vs. 225.5 13.55 pmol/min/104 cells for controls, n=3 each, P=0.005), and spare respiratory capacity (76.05 10.18 for mutants vs. 163.7 8.61 pmol/min/104 cells for controls, n =3 each, P = 0.003; Figure 4b).
To further characterize the degree of mt depletion and damage, we examined Tfam -/- kidneys by transmission electron microscopy and 3-dimensional structured illumination microscopy (3D SIM). At age P7, mitochondria exhibited irregular shapes and ballooning, which are consistent with previous findings in Tfam knockout mice. Transmission electron microscopic analysis indicated that structural abnormalities of mitochondria, such as increased size and abnormal cristae, progressed postnatally because the morphologic differences between mutants and the control were less apparent at age P0 and became more severe with age (Figure 4c). 3D SIM was used to examine mt volume and network size in Six2-mT/mG; Tfam / mutants compared with Six2-mT/mG control mice at age P7; mt volume was measured in cross-sections of 5 to 8 tubules per section, examining 25 to 40 eGFP-positive cortical epithelial cells stained for voltage-dependent anion-selective channel 1 by IF staining. We found that the total mt volume per eGFP positive cell was significantly decreased (62.66 16.46 mm3/ cell for mutants vs. 177.4 30.17 mm3 /cell for controls, n ¼ 3 each, P ¼ 0.0289) and was associated with a change in the ratio of total mt volume per total cell volume from 0.230 0.01 in controls to 0.089 0.016 in Six2-Tfam / mutants (n ¼ 3 each, P ¼ 0.0017; Figure 4c). The maximal mt network size, which measures the largest mt network encountered in all eGFP-positive cells examined, was decreased in Six2-Tfam -/- kidneys (143.2 23.2 mm3 for mutants vs. 318.3 49.45 mm3 for controls, n ¼ 3 each, P ¼ 0.0327). Taken together, ultrastructural and SIM findings and the findings from mt gene and protein analysis are consistent with progressive loss of mt copy number in Tfam -/- epithelium.

Cistanche is good for polycystic kidney disease
TFAM deficiency shifts renal epithelial metabolism toward glycolysis
PTECs in the kidney use fatty acid b-oxidation and OXPHOS for ATP generation and are gluconeogenetic.18 To gain additional insights into metabolic alterations associated with Tfam inactivation, we performed RNA sequencing analysis of kidneys from Six2-Tfam -/-and Cre littermate control mice at age P7. We found that key regulatory genes involved in glycolysis, such as hexokinase 2 (Hk2) and enolase 2 (Eno2), were upregulated. In contrast, the expression of most genes involved in the tricarboxylic acid cycle was decreased (e.g., isocitrate dehydrogenase 1 [Idh1]), as was the expression of genes involved in fatty acid b-oxidation, such as acetyl-coenzyme A acyltransferase 1B (Acaa1b), medium-chain acyl-coenzyme A dehydrogenase (Acadm) (Figure 5a and b, Supplementary Figure S8). Consistent with decreased expression of genes involved in the tricarboxylic acid cycle β-oxidation genes was the accumulation of neutral lipids as detected by oil red O staining in frozen kidney sections at age P14 (Figure 5c).



Reduced TFAM expression in murine and human PKD tissues is associated with mt depletion
Because Six2-Tfam -/- kidneys bore a strong resemblance to PKD (polycystic kidney disease) kidneys, we next assessed whether TFAM was dysregulated in PKD (polycystic kidney disease) tissues. We first examined TFAM and TFAM regulated gene expression in 2 well-established genetic PKD mouse models. Tfam mRNA levels were significantly reduced in whole-kidney homogenates from Pkd-/- and Cyscpk/cpk mice, which carry mutations in either PKD1 (polycystic kidney disease) or Cys1. This was associated with a decrease in the expression of mitochondrially and nuclear-encoded mt genes as well as dysregulated glycolytic gene expression. Similar to Six2-Tfam -/-kidneys, PKD (polycystic kidney disease)-/- and Cyscpk/cpk kidneys were characterized by elevated Eno2 and Hk2 and significantly decreased phosphoglycerate kinase (Pgk) 1, pyruvate dehydrogenase kinase (Pdk) 1, and Pdk4 transcript levels (Figure 6a). TFAM protein expression, as assessed by IF staining, was reduced in cyst lining epithelial cells compared with epithelial cells from adjacent noncystic tubules (Figure 6b). This was associated with reduced mt-Co1 and mt-Atp6 expression by RNA fluorescence in situ hybridization (Figure 6b, Supplementary Figure S9); mt volume, as determined by 3D SIM, was reduced by 55% compared with either epithelial cells from adjacent, noncystic tubules or PTECs from normal control kidneys. Differences in mt volume between normal control PTECs and PTECs from noncystic tubules were not found (Figure 6c).
To examine whether the loss of TFAM expression is a common molecular feature of human PKD (polycystic kidney disease), we analyzed nephrectomy specimens from 5 ADPKD patients by immunohistochemistry, IF staining, RNA fluorescence in situ hybridization, and 3D SIM. Reduced TFAM expression was observed in 75.2%+-7.5% of renal cysts analyzed by immunohistochemistry. This was associated with a decreased expression of MT-CO1 and MT-ATP6 by RNA fluorescence in situ hybridization (Figure 7a, Supplementary Figure S10); mt volume in cyst lining epithelial cells was diminished by approximately 70% as assessed by 3D SIM (Figure 7b). Taken together, the analysis of 2 PKD (polycystic kidney disease) mouse models and human ADPKD tissues suggested that TFAM deficiency and mt depletion are common findings in PKD (polycystic kidney disease) tissues and are likely to impact the pathogenesis of renal cystic disease.



cistanche is good for polycystic kidney disease
Discussion
Click here for information about Part II (Discussion) of this article.
Excerpted from: ' Kidney epithelial targeted mitochondrial transcription factor A deficiency results in progressive mitochondrial depletion associated with severe cystic disease ' by Ken Ishii1,2,11 et al.
---Kidney International (2021) 99, 657–670






